A government website registered with the Digital Government Authority
How to verify
Links to official Saudi websites end with edu.sa edu.sa

All links to official websites of government agencies in the Kingdom of Saudi Arabia end with .edu.sa or .sch.sa.

Government websites use the HTTPS protocol for encryption and security.

Secure websites in the Kingdom of Saudi Arabia use the HTTPS protocol for encryption.

Registered with the Digital Government Authority under number:

20250312921
Sign In
عربي
  • Home
  • About college
  • College departments
  • college units

    Graduates

    About the Unit Organizational structure Unit Members Annual plan Completion reports

    Quality

    About the Unit Organization Structure unit Subcommittees of the Unit Unit members Annual plan Completion reports

    Student Activities Unit

    About the Unit Organization Structure unit Unit Members Annual plan Completion reports

    Community service unit

    About the Unit Organizational structure Unit Members Annual plan Completion reports

    Academic Advising Unit

    About the Unit Organization Structure Unit Unit Members Annual plan Completion reports
  • Electronic Regulations and Forms
  • Contact Us
  1. College of Arts and Sciences – Najran
  2. college units
  3. Student Activities Unit
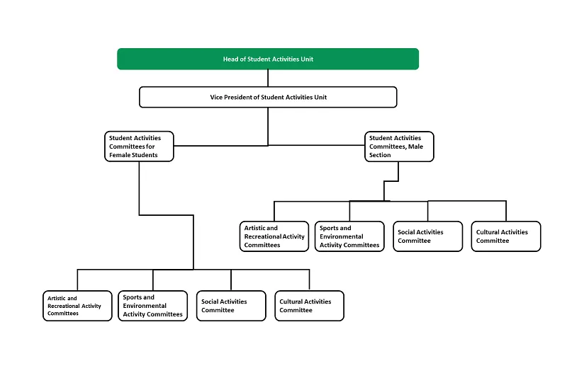
  4. Organization Structure unit

Organization Structure unit

Organization Structure unit

  • About the Unit
  • Organization Structure unit
  • Unit Members
  • Annual plan
  • Completion reports



 

Last Modified Date: 21/04/2026 at 11:57 PM

Was this page useful? 0 visitors liked the content of the page out of 0 feedbacks

Please Tell Us Why (you can select multiple options)

This field is required

Please Tell Us Why (you can select multiple options)

This field is required
Please select at least one reason

I'm:

Please select your gender
Overview
About Najran University
E-Participation
Policies and Procedures
Academic Calendar
Service Level Agreement for E-Services
Saudi Digital Library (SDL)
Important links
Ministry of Education
Saudi Vision 2030
Digital Government Authority
Council of Universities Affairs
National Government Portal
National Unified Employment Platform (Jadarat)
Contact & support
Contact Us
Submit a Complaint or Suggestion
IT Support Reports
Security Incidents
Accessibility Report
FAQ
Social Media
Accessibility Tools
Download App
Download from App Store
Download from Google Play
Site Map
Online Academic Portal
Open Data
Faculty Members
Graduates
All rights reserved to Najran University © 2026
Developed and Maintained by the Vice Deanship for Digital Transformation
Last Modified Date: 21/04/2026
Logo
Saudi Vision 2030 Logo